
大家好,我是脑洞与实力并存的大安。
百度 AIGC 未来创作联赛·S1/S2 金奖创作者,专注于 AI 视频创作与变现,随时分享好玩的东西。
点击下方关注我,学习实战 AI 不迷路
字节悄悄上线的 Seedance 2.0,实测完直接封神。
如果能给自媒体常说的“炸裂”打分,以目前市面上的同类工具水平来看。
Seedance 2.0 :9′ / 10 分
字节这次真的是掀了桌子,杀死了比赛!
剑指短剧(真人、漫剧),大安这里让他生成 1 秒一个镜头的真人短剧。
5fc2d422-0639-11f1-9af4-2278999ced9f-v8_f2_t1_z0PJxJDk.mp4
提示词就是直接 AI 生成的,动都没动,直接粘贴进去。
时间 (秒),画面内容 (视觉特写),音效/BGM 0-3s,[压抑] 简陋农家院,男主穿旧夹克进门,看到势利亲戚将一沓钱甩在男主恩师(老教师)脸上:“老头,你教出的学生都是穷酸,这地我占了,拿钱滚蛋!”,刺耳的纸币打脸声,嘲讽的笑声。 3-5s,[冲突] 男主扶住颤抖的老师,亲戚推搡男主:“哟,大博士回来了?兜里有 500 块吗就想出头?” 男主拳头攥紧,眼神瞬间变冷。,低沉的鼓点启动(Heartbeat)。 5-7s,[反转] 男主从兜里掏出一个泛着银光的科技工牌(特写:XX 全球首席科学家),冷冷道:“我本来想以普通人的身份回来,但你们不配。”,科技质感的“嗡鸣”声,BGM 骤停。 7-12s,[爆发] 男主按下一键。瞬间,村口轰鸣! 数辆顶级黑色轿车破雾而来,空中降下数十架无人机,投射出全息屏幕,显示:“某科技公司注资 10 亿,在该村建立希望学校!”,极具爆发力的电音 BGM(Drop)。 12-14s,[反击] 亲戚吓瘫在泥地上。助理下车,对男主鞠躬:“李总,收购已完成,欺负老师的人,不仅这块地,全县的生意都没他的份了。”,助理铿锵有力的对白。 14-15s,[结尾] 男主搀扶老师走进院子,背景是遮天蔽日的无人机群。字幕:观众姥爷,马上有钱,宏大的管弦乐收尾。
还有女版,女总裁的春节复仇
6e2865f4-0639-11f1-bc2f-2ea6d013a138-v8_f2_t1_jHKYd0s9.mp4
秒,镜头,画面内容(极速切割),音效/氛围 0-1,1,[受压] 饭桌上,亲戚将一个剩菜盘推到女主面前:“在外面混得一般吧?赶紧嫁个有钱人,别眼高手低。”,刻薄的笑声 + 碗筷碰撞声。 1-2,2,[特写] 女主穿着普通毛衣,低头喝汤,手却因愤怒微微颤抖(特写)。,沉重的心跳声(咚-咚)。 2-3,3,[爆发] 亲戚伸手想拽女主头发:“说话啊!哑巴了?” 女主猛然抬头,眼神如利刃。,“啪!” 女主摔掉筷子的声音。 3-4,4,[反转] 女主缓缓从兜里掏出一个纯金订制 U 盘(或黑卡),冷冷道:“表姐,你老公的公司,下周一就要破产了。”,音效骤停,死一般的寂静。 4-5,5,[动作] 女主拨通电话:“我是 CEO,取消对本市所有亲属企业的注资。立刻。”,女主冷静到发毛的声音。 5-7,6,[视觉爆点] 窗外突然响起整齐的急刹车声,十几辆黑色幻影包围旧屋,车灯齐刷刷射入屋内。,刺耳的刹车声 + 引擎轰鸣。 7-8,7,[亮牌] 门被撞开,两排黑衣保镖单膝跪地:“恭迎首席执行官回城!”,震撼的齐声呐喊。 8-9,8,[反弹] 亲戚们的手机同时响起,满屏都是“撤资”、“违约”、“破产”的消息。,手机振动声此起彼伏。 9-11,9,[降维打击] 女主站起身,脱掉旧毛衣,露出里面的高定亮钻礼服,气场全开。,丝绸划过的声音。 11-12,10,[反派] 亲戚手里的红包掉进汤碗里,惊恐地想抓女主衣角求饶,被保镖隔开。,亲戚绝望的哀求声(模糊)。 12-13,11,[视觉震撼] 女主踏出房门,漫天无人机在雪夜拼出巨大的:“女王万岁”。,宏大的管弦乐(Drop)。 13-14,12,[回眸] 女主登上加长豪车,关门前冷笑:“这个年,你们自己慢慢过吧。”,豪车关门的闷响。 14-15,13,[定格] 豪车在雪中咆哮离去。字幕:“观众老爷,马上有钱。”,引擎远去的余音。
虽然有瑕疵,但是架不住成本低:一次成品 90 积分(9 元)
如果你是短剧导演,你会怎么选择。
当然,漫剧也是完全拿捏,尤其是修仙类的。
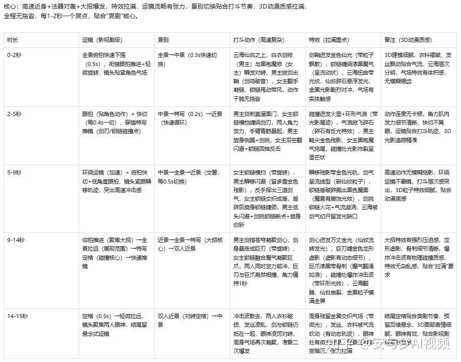
这次咱们直接上分镜表。
让它直接按照分镜表生成 3D 动漫。
(对,还能这么玩)

一版写了参考《凡人修仙传》风格
a4bcdce4-0639-11f1-a3fa-2ea6d013a138-v8_f2_t1_gpvlvRyY.mp4
一版就没写风格要求,任由它发挥。
a8feda32-0639-11f1-96b7-1e0b174cc485-v8_f2_t1_yWhcUkiu.mp4
我觉得这个画质和打斗特效,一个人完全可以拿下一部精品剧了。
咱们再来玩玩核心参考功能。
简单点就是文、音、图、视频混搭出片。

我们来复刻一下之前白昼小熊的爆款手搓转场。
由于即梦 AI 的政策限制,所以只能换小云雀试试,模型也是 S2



【@图片 1】换参考视频中的 1-6.6 秒的人物脸部、着装和环境,其他躯干部分不变【[@图片 2】主体替换剩余 6.7-13 秒参加视频中的主体,但是环境和背景仍然使用参考视频,严格执行动作,卡好节奏,使用参考视频的音频效果。
来看看效果:
1994f894-063a-11f1-b6cc-6e4b04e253d5-v8_f2_t1_KCUPWWQb.mp4
虽然音乐变了,节奏没法卡点,但真的是有效变装。
比我用可灵 01 效果好,不只是复刻替换人物。
可灵 01 我是三段素材剪辑出来的,这个↓。
4021bec0-063a-11f1-b4fe-06bdddce79ab-v8_f2_t1_KvAYnDSq.mp4
Seedacne 2.0 是一键直出。
大家玩得太疯了,像之前 Sora2 刚出的时候一样。
很多应该是侵权了,有点遗憾,人像现在限制了。
有一个 case,我试了老半天,一直就不行。、

为了整活有效果,且有辨识度,我只能改成马头了!
9fd9094a-0644-11f1-80f2-1e0b174cc485-v8_f2_t1_C5DzgAzD.mp4
这里我是用的唐僧的人像参考(无奈只能换马头)。

视频参考是剪出来的超人钢铁之躯里首次起飞的片段。
歌曲使用的是布拉德皮特新电影《F1 狂飙飞车》的插曲。

@图 1 作为首帧,模仿复刻@视频 1 中人物主体,加上@音频 1 作为背景配乐,要求严格执行视频中主体的动作和表情神态。
这里说一下,目前好像积分最高消耗是 195 分(19.5 元)
积分有限、时间有限、篇幅有限,咱先测试一波,后面再测试更多玩法。
具体怎么用上,目前我自己的用上的是两个:
即梦 AI 官网
直接开 199 的套餐,秒开 Seedance2.0,因为我就是这样用上的。

另一个是小云雀(HTTPS://xyq.jianying.com/)
目前是 3 次免费使用额度,然后每天有 130 积分。

当 AI 学会「导演思维」,普通人真的能拍大片!
模型的迭代造就了一批批暴富的人。
2025 年末疯狂扩张的 AI 漫剧公司,自己花大钱套壳的 AI 工具。
直接被 Seedance 2.0 按死。
在这个行业的人也不用焦虑。
因为值钱的是你的专业能力、你的审美天赋、你的资源整合。
又回归到本质了,工具就只是工具,关键是谁在用。
未来,你选择成为内容创作者,还是艺术创作者。
如果你有好的脑洞记得留言给我,快玩起来吧!